
The CompSim-Geometry and Meshing Team is pleased to announce Version 16.06 of the Cubit® Geometry and Mesh Generation Toolkit. The following is a sampling of new capabilities and improvements introduced in Cubit® 16.06. See the Cubit® 16.06 Release Notes for a complete list, which includes new capabilities and many resolved user tickets.
What’s New…
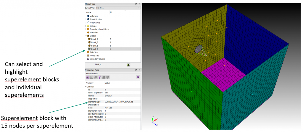
Importing and Exporting Superelements
Cubit® now allows importing element blocks of type ‘superelement’ from an exodus file. Visualization, picking, and listing of superelement blocks is supported. Visualization of superelements appears as a collection of nodes. Cubit® GUI also supports them as shown in the image below.

Improved Accuracy in Exodus Sizing
Exodus sizing now has higher accuracy when computing a size from a location. It also has better performance by using an element-based search tree.
Usability Enhancements
- Element blocks can now be specified using an element type criteria using the command “block with type <element type>”.
- Mesh in blocks can now be specified directly using “hex in block 1” in commands instead of “hex in volume in block 1”.
- Surfaces can now be specified by a normal at the surface’s center point using “surface with normal <x> <y> <z> [tolerance <value>]”.
How to Get it…
Cubit® is available to anyone on the Sandia LANs. Cubit® 16.06 will now run automatically from the Linux command prompt, replacing Cubit® 16.04. It is also licensed free of charge for government use outside of Sandia. If you are a current Cubit® licensed user, you may get Cubit® 16.06 by visiting and following the instructions on the Cubit® Download page. See Cubit® Licensing for information on obtaining a license.
How You Can Learn More…
The Cubit® 16.06 Release Notes provide a description of all the new features included in Cubit® 16.06. For detailed information follow the links to the online users manual.
Classroom tutorials are advertised on the Cubit® Tutorial Webpage, where you can also find a download for self-guided tutorials.
For more information contact, Cubit® Product Owner Roshan Quadros.